值此新春佳节来临之际,武大研究院感谢各级领导一直以来对研究院的关心和支持,为研究院提供更多发展思路与动力;感谢陪伴研究院一路走来的全体员工,信任并支持着研究院成长,与研究院共同进步。 回首过去的一年,时间的脚步给我们留下了深植于内心的回忆——疫情时刻的坚守与奉献,中国“天问一号”火星探测器携“祝融号”火星车成功着陆火星,中国共产党成立100周年,脱贫攻坚战取得了全面胜利......这些顽强不屈的抗争,孜孜不倦的探索,百尺竿头的进步,是中国人百折不挠的韧劲。2021年,不平凡! 对于武大研究院来说,2021年同样是奋发有为、铿锵前行,朝着我院高质量发展大步迈进的一年。我们一如既往地秉持主动、支持、合作的理念,在科学研究、人才培养、创新发展等方面不断努力并力求取得进步。
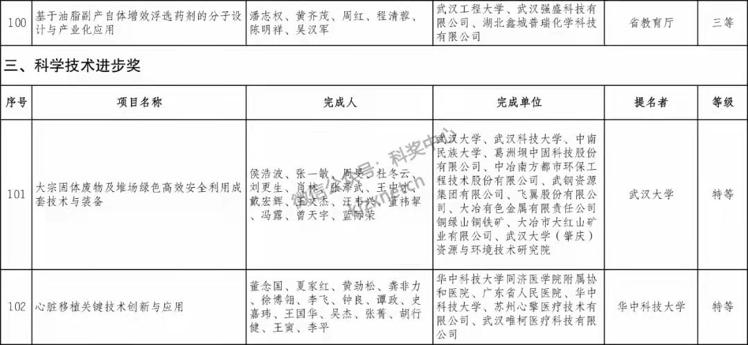
这一年,我们耕耘不辍、锐意进取,科研成果“如虎添翼”。武汉大学联合我院等机构,由侯浩波教授作为第一完成人的“大宗固体废物及堆场绿色高效安全利用成套技术与装备”获得湖北省科技进步特等奖,该研究瞄准大宗固体废物资源化利用的难题,历经20余年,在“材料—装备—技术”的三个层面上,突破了技术与关键装备等瓶颈,建立了大宗固体废物及堆场绿色高效安全利用技术体系。 这一年,我们聚势谋远,全面发力,助力地区“生龙活虎”。我院承担的“无废城市”建设方案作为肇庆市政府推行节能减排、推动减污降碳协同增效的重要举措,将大力推进肇庆市减量化、 资源化、无害化,发挥减污降碳协同效应,为全面加强生态环境保护提供有力支撑。为建立支撑肇庆“无废城市”建设试点工作的长效机制,今后,我院还将继续支持肇庆“无废城市”等环境治理工作,为肇庆的生态环境保护工作贡献力量。 我院还致力于解决肇庆各县市区生态环境综合治理方面的实际问题,构建和发展双方多领域、多层次、持续性的战略合作伙伴关系,着力把肇庆市各县市区的生态优势转化为发展优势,不断提升经济发展“绿色含量”,共同推进肇庆生态环境保护和经济社会发展再上新台阶。 侯浩波教授团队编写了专著《固废基环境功能材料》,该专著已于2021年6月在科学出版社出版。本专著针对我国日趋严峻的土壤污染问题,系统地介绍基于低品位工业废渣的固废基环境功能材料。从固废基环境功能材料的构建、固废基环境功能材料的常温制备、淤污泥绿色改性技术体系的构建、边界集料常温固化技术、尾矿胶结充填技术、重金属污染土壤靶向修复技术等方面概括了侯浩波教授及其研究团队对固体废物材料化利用与场地土壤修复系统研究成果,中国工程院柴立元院士为该专著作序称;该书的出版将推动我国固体废物循环利用和土壤修复等方面的研究,并对相关研究与应用具有重要的借鉴和示范意义。这一年,我们力争主动,真践实履,科技服务“虎虎生威”。围绕国家“碳达峰、碳中和”发展目标,以点带面推动高新区工业发展绿色转型,提高区内企业节能队伍的管理水平和综合素质,我院受肇庆高新区经济贸易和科技局的委托,组织区内工业企业开展两期“2021年肇庆高新区促进节能降耗专题培训班”。区内企业清洁生产负责人和节能管理人员近100人参训。 2021年已是创新纪实的“昨天”,在这365天的时间刻度里,全院上下挥洒着智慧与汗水,以奉献和开拓精神体现着国家战略科技力量的使命担当。 百年时序日相催,斗志不曾随逝水。梦想召唤我们赓续奋楫,我们在居与变中坚守初心,在危与机中牢记使命,在取与舍中海纳百川,在行与止中笃定致远。在“虎虎生威”的虎年,要使出“虎劲儿”,用“九牛二虎之力”的“钻劲”,学好“降龙伏虎”的本领;用“初生牛犊不怕虎”的“冲劲”,展现“虎口拔牙”的担当;用“虎帐夜谈兵”的“干劲”,保持“生龙活虎”的热情。